帖子 精华 图集◆ 求助
材料展厅瓷砖区
46349214 2017-11-27 10:26
947 浏览 查看原帖
工地竣工图
46349214 2017-11-26 10:35
1092 浏览 查看原帖
福州龙头装饰水电验收施工现场,一切始于客户所需!
46349214 2017-11-22 15:22
4162 浏览 查看原帖
龙头装饰美式榻榻米
46349214 2017-11-21 15:14
2018 浏览 查看原帖
实拍工地
46349214 2017-11-19 11:18
1342 浏览 查看原帖
龍头装饰实拍
46349214 2017-11-15 15:31
1408 浏览 查看原帖
龍头装饰案例,小编个人很喜欢这套
46349214 2017-11-10 11:05
1507 浏览 查看原帖
福州装修 | 史上最详细瓷砖橱柜制作图文说明教程
45982829 2017-11-04 14:35
38568 浏览 查看原帖
福州装修之屋顶花园
45982829 2017-10-28 16:19
3036 浏览 查看原帖
福州装修之木器漆及其施工
45982829 2017-10-23 14:52
2090 浏览 查看原帖
新家新武器——挂烫机
46256554 2017-10-17 10:03
1527 浏览 查看原帖
福州装修墙面修饰之硅藻泥
45982829 2017-10-10 14:34
2203 浏览 查看原帖
福州装修油漆工进场之乳胶漆
45982829 2017-10-08 10:50
3100 浏览 查看原帖
福州装修案例中式风格请欣赏
46215047 2017-10-05 16:04
2087 浏览 查看原帖
福州装修木工之电视背景
45982829 2017-09-23 15:18
15397 浏览 查看原帖
在卫生间砌个洗手台,老师傅看愣了,装好邻居挤爆来学!
45438094 2017-09-22 14:17
8180 浏览 查看原帖
福州装修主材之木地板
45982829 2017-09-20 16:49
3529 浏览 查看原帖
30平的小窝改成Loft,房子做成这样,住的也更舒服!
45438094 2017-09-20 15:40
2126 浏览 查看原帖
混搭装修风格,强烈的颜色碰撞混搭出不一样的味道
46140072 2017-09-18 15:08
4216 浏览 查看原帖
福州装修木工之吊顶
45982829 2017-09-17 15:33
9749 浏览 查看原帖
福州装修木工之室内门选择
45982829 2017-09-13 15:58
16507 浏览 查看原帖
一个高端大气的飘窗书柜,真是人见人爱!
45438094 2017-09-12 14:30
1752 浏览 查看原帖
3平米卫生间装修,一手段秒变成6平米!
45438094 2017-09-08 14:33
2997 浏览 查看原帖
福州装修木工进场之“柜子选择”
45982829 2017-09-06 16:43
10372 浏览 查看原帖
第一次装修记录,终于轮到我们装修了(9.5号有更新)
45438094 2017-09-05 16:00
1681 浏览 查看原帖
瓦工装修手艺展示
45438094 2017-09-04 14:55
2216 浏览 查看原帖
福州百安居本周末瓷砖、净水节清凉来袭~等您来购
46067510 2017-09-01 16:53
1788 浏览 查看原帖
93㎡北欧三室两厅,超惊艳的颜色碰撞,老公说最爱家里的客厅!
45438094 2017-09-01 15:22
1819 浏览 查看原帖
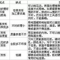
福州装修木工进场之“板材选择”
45982829 2017-08-31 16:35
14300 浏览 查看原帖
客厅沙发摆放组合大全,再小的房子也能摆得下!
45438094 2017-08-31 15:02
1779 浏览 查看原帖
聊聊装修经验,交流装修信息,秀秀我家...
版主: 居家小兔, 高帅富爱家居, 家居小七